Jenkins 在 K8s 中部署应用 架构逻辑图

逐步骤拆解逻辑(对应上图)
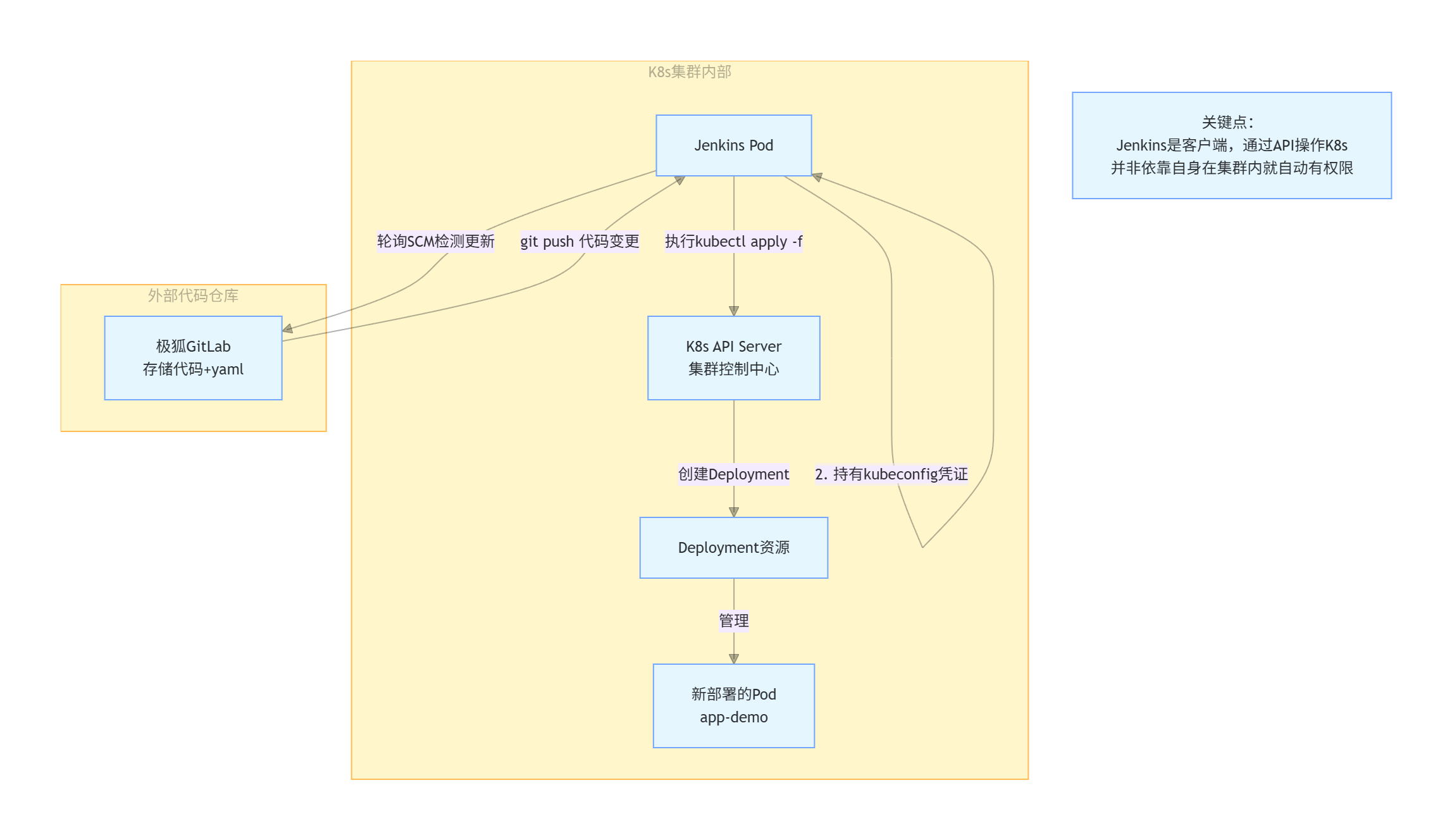
代码提交
开发者
git push,将app-deploy.yaml与代码上传至 GitLabJenkins 触发
Jenkins Pod 通过轮询检测到更新,拉取代码与 YAML 文件
Jenkins 具备两个前提
容器内安装 kubectl 命令工具
配置
kubeconfig,拥有操作 K8s 的权限凭证
核心调用
Jenkins 执行
kubectl apply,向 K8s APIServer 发送请求集群创建资源
APIServer 接收请求,创建 Deployment,进而启动业务 Pod
版权声明:
本站所有文章除特别声明外,均采用 CC BY-NC-SA 4.0 许可协议。转载请注明来自
楚少爱看雪!
喜欢就支持一下吧